Tutorial Cara Migrasi vCenter Server Windows ke vCenter Server Appliance
YANG DICARI ADALAH VCENTER SERVER WINDOWS DENGAN EXTERNAL PSC MAKA ANDA SALAH HALAMAN DAN TIDAK PERLU MENGIKUTI TUTORIAL INI.
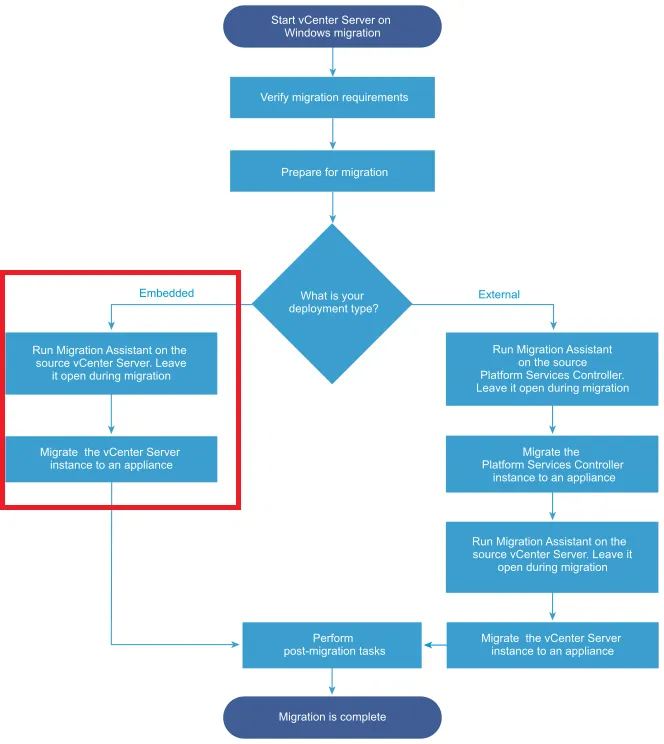
Process flow migrasi vCenter Server
Section titled “Process flow migrasi vCenter Server”
Versi VMware yang digunakan
Section titled “Versi VMware yang digunakan”| VMware | Build Number | ISO file |
|---|---|---|
| ESXi 6.7 Update 3b | 15160138 | VMware-VMvisor-Installer-6.7U3-201912001-15160138.x86_64.iso |
| vCenter Server 6.7 Update 3g | 16046470 | VMware-VIM-all-6.7.0-16046470.iso |
| vCenter Server 8.0 Update 3 | 24022515 | VMware-VCSA-all-8.0.3-24022515.iso |
vCenter Server Windows Deployment
Section titled “vCenter Server Windows Deployment”vCenter Server Windows with Embedded PSC Deployment
Requirements for deploy vCenter Server Windows:
- Windows Server 2012/2016
- 8 GB RAM
Tutorial
- Download ISO vCenter Server mount ke Windows Server yang akan menjadi vCenter

- Buka folder vCenter Server dan buka aplikasi vCenter Server warna hijau lalu accept EULA

- Disini saya memilih Embedded

- Masukkan ip address/domain dari Windows Server

- Masukkan kredensial SSO
- Service account saya memilih local
- Database saya memilih embedded
- Configure ports saya mengikuti (default)
- Destination directory, disini bisa custom tapi saya menggunakan default
- Customer experience improvement program: bebas mau ikut atau tidak, saya pilih tidak
- Review ulang dan install (estimasi waktu instalasi 30 menit - 1 jam)

- Selesai

Migrasi vCenter Windows to vCenter Appliance
Section titled “Migrasi vCenter Windows to vCenter Appliance”Requirements yang dibutuhkan:
- Temporary ip address
- ESXi host tidak dalam lockdown dan maintenance mode
Impact/dampak:
- Ekstensi perlu disconnect dan reconnect ke new vCenter Server Appliance (contoh: Veeam Backup)
- vCenter Server Downtime
Stage 1
Section titled “Stage 1”- Copy folder migration assistant (ada di dalam ISO vCenter (yang saya gunakan vCenter 8)) ke direktori vCenter Windows.
- Jalankan aplikasi “VMware-Migration-Assistant.exe” dan masukkan kredensial vCenter eksisting. Secara otomatis akan melakukan pre-checks.

- Tunggu hingga pre-checks nya selesai hingga muncul “Waiting for migration to start”.

- Mount ISO vCenter 8, jalankan installer pada vcsa-ui-installer lalu pilih opsi migrate.

- Introduction: next.
- EULA: accept.
- Connect ke vCenter Windows yang akan dimigrasi lalu masukkan kredensialnya.

- Pilih target ESXi di mana vCenter Appliance akan dideploy sebagai virtual machine.
- Pilih folder di mana VM akan dideploy.
- Pilih ESXi.
- Buat kredensial root dari vCenter Server.
- Pilih deployment size, saya Tiny.
- Pilih datastore, saya centang Thin Disk Mode..
- Input konfigurasi dari jaringan/network dari vCenter Server.

- Review konfigurasi dan Finish.

- Stage 1 selesai.

Stage 2
Section titled “Stage 2”Setelah selesai stage 1 akan muncul introduction kembali, klik next.
- Lalu akan dilakukan pre-check migrations yang sudah kita buka aplikasi nya pada stage 1 poin 2.

- Lalu akan muncul hasil dari pre-check migrations, kalau di saya tampil seperti ini:

- Karena vCenter Windows saya join ke domain maka perlu masukan kredensial untuk join domain.

- Pilih tipe migrasi data, ini bebas saja sesuai kebutuhan. kalau saya Configuration and Inventory saja.

- Customer Experience Improvement Program, saya tidak centang/ikut.
- Summary.

- Akan ada informasi warning source vCenter (vCenter Windows) dimatikan.

- Lalu proses migrasi akan di mulai.

- Proses migrasi selesai.

Nah selesai sudah proses migrasi vCenter Server Windows dengan embedded PSC ke vCenter Server Appliance. Source vCenter Server Windows otomatis akan dishutdown.
Sumber: How to Migrate from vCenter Server on Windows to vCenter Server Appliance
Spesifikasi Homelab
Section titled “Spesifikasi Homelab”Penasaran sama PC yang saya pakai untuk Homelab? Cek link di bawah ya!